Major Functional Components Diagram


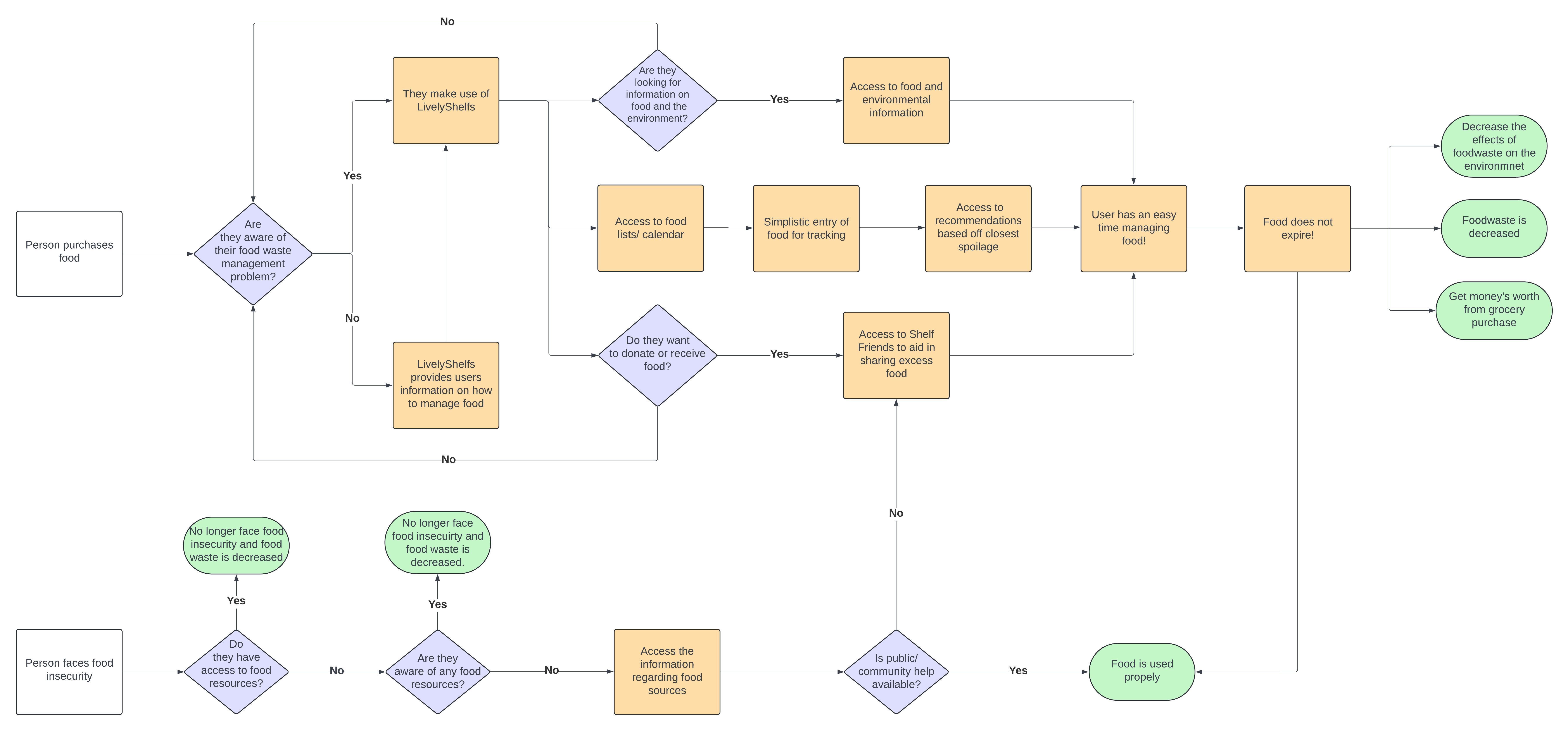
Current Process Flow


Solution Process Flow


Algorithms


Algorithms - Spoilage Data


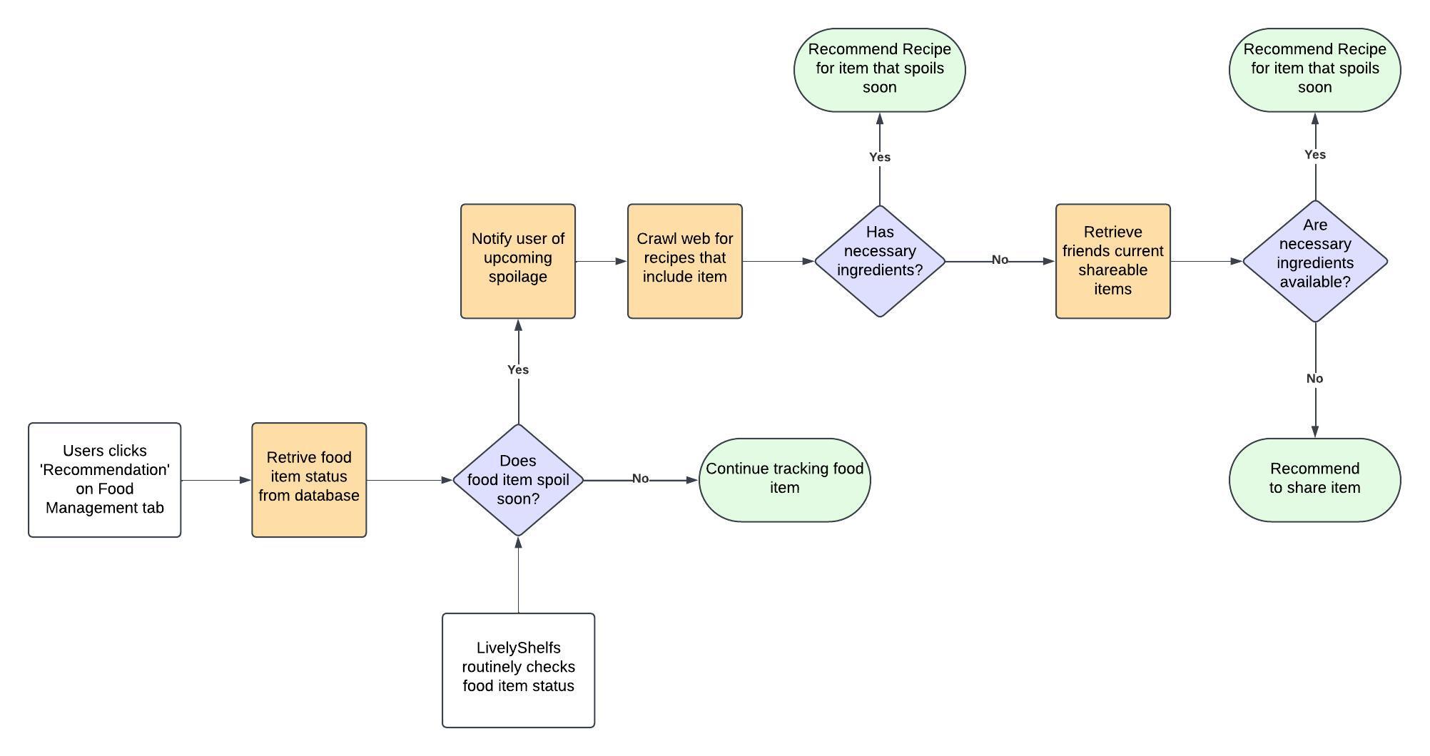
Algorithms - Recommendations


Algorithms - Incentives


Algorithms - Notifications


Algorithms - Predictive Waste Analysis


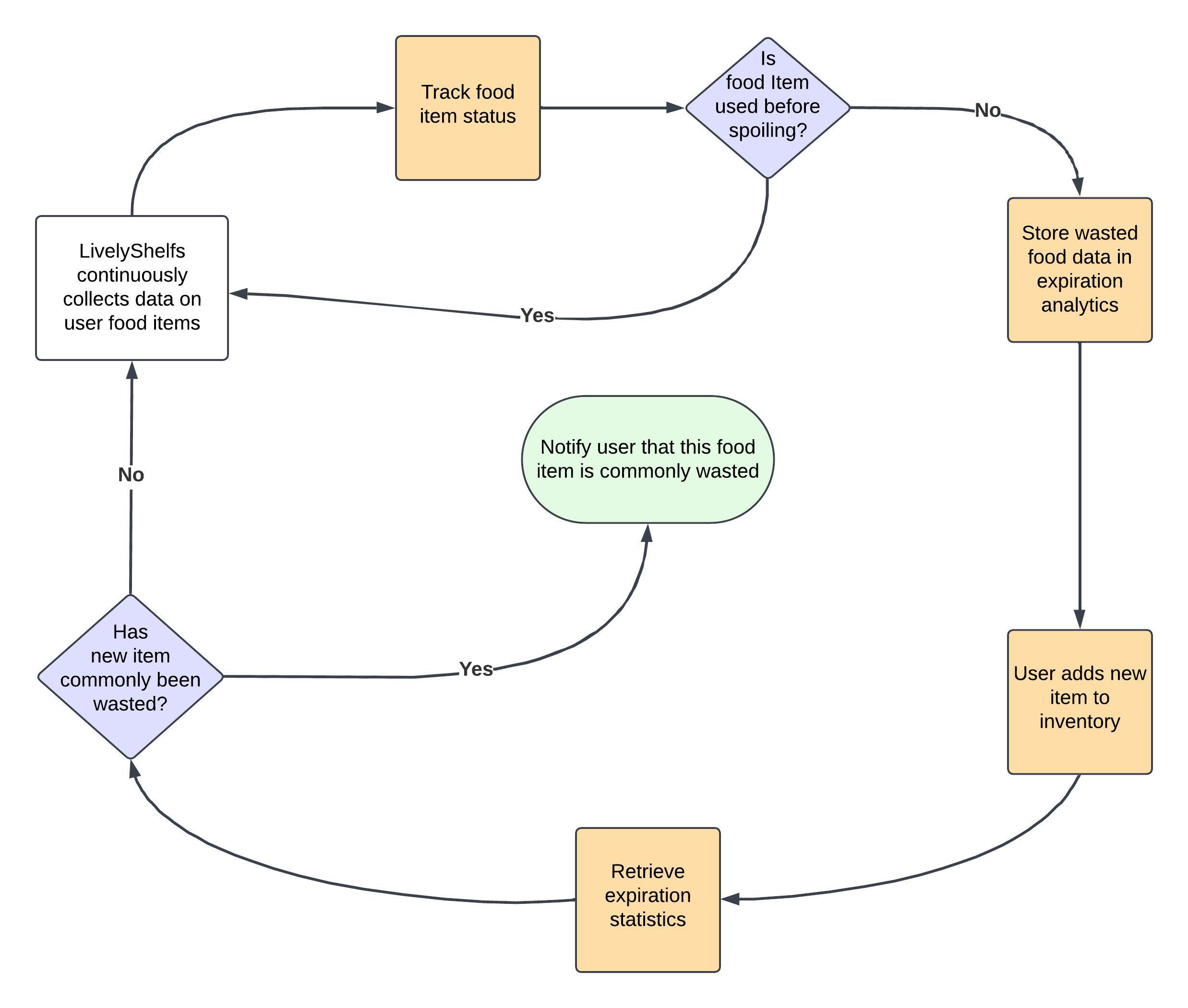
Algorithms - Trend Analysis


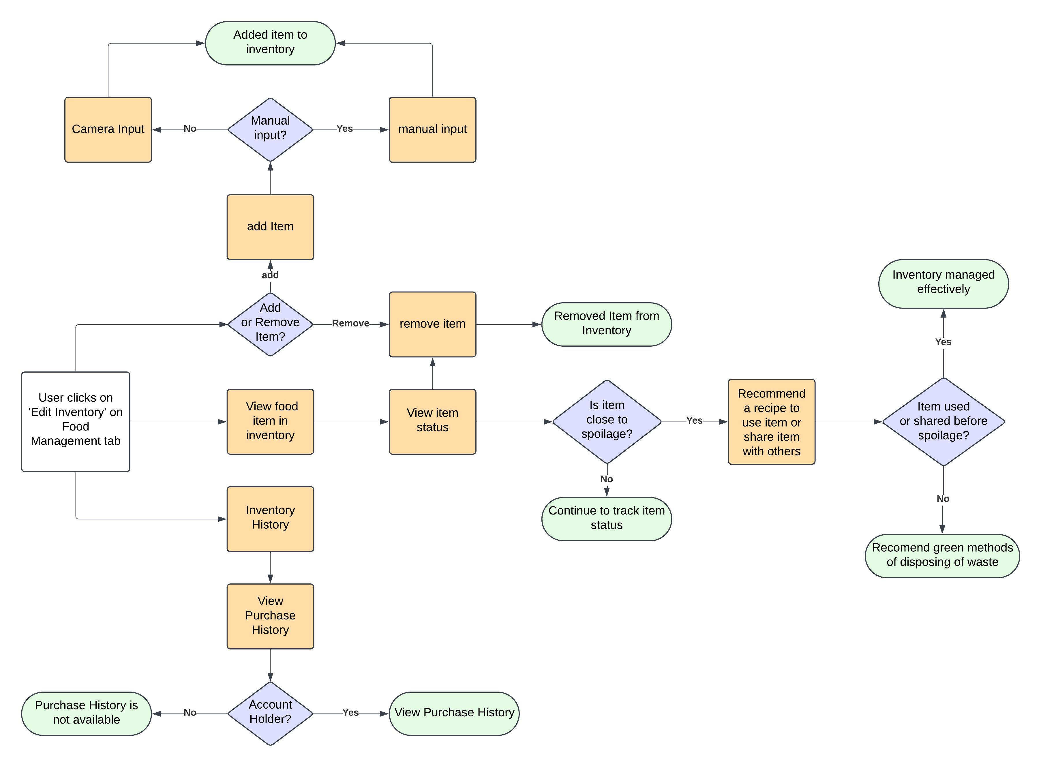
Algorithms - Inventory Management


Prototype MFCD


Customer Risk Matrix


Business Risk Matrix


Technical Risk Matrix


RWP vs. Prototype Feature Table: Account Management


RWP vs. Prototype Feature Table: Inventory Management


RWP vs. Prototype Feature Table: Proactive Waste Mangement


Database Schema